江西省水利科学院博士后科研工作站2026年招收博士后简章
信息来源:江西省水利科学院 | 作者:博士后招聘网 | 时间:2026-03-26 14:52
江西省水利科学院隶属于江西省水利厅,为公益二类省级科研机构。主要承担重大水问题的科学研究、水利水电与水土保持研究和技术服务,水利相关政策、技术规范和标准的研究与评估,水利前期规划和立项论证、技术方案及行业技术管理等支撑服务,开展水土保持监测、水利科技成果转化推广及科普教育等。
全院设置有水利规划与发展研究所、水资源与水生态环境研究所、水工程安全研究所、建材与岩土研究所、智慧水利研究所、农村水利研究所、水土保持研究所、水旱灾害防御研究所等八个科研部门。拥有1支省级优势科技创新团队(水土保持和水资源保护与利用科技创新团队)以及鄱阳湖模型试验研究基地、国家级科技示范园——江西水土保持生态科技园、农村水利科研示范基地等三个大型科研基地。拥有水利部鄱阳湖水资源水生态环境研究中心、水旱灾害防御江西省重点实验室、流域水土保持江西省重点实验室和多个野外实验基地组成的科学试验研究体系等科研平台。现就公开招收2026年博士后研究人员有关事宜公告如下:
一、招收条件
1、在国内外已经获得或即将取得博士学位者(在2026年12月份前完成博士论文答辩);
2、年龄在35周岁以下(特别优秀可适当放宽),品学兼优、身体健康;
3、具有较强的科研能力、较好的敬业精神和团队精神;
4、本科、硕士和博士所学专业相同或相近(本科、硕士学历必须为统招全日制)。
二、博士后研究方向及招收计划
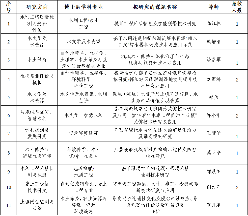
岗位需求明细表(请点击链接查看详情)
三、报名与进站手续
1、报名方式:有意申请者可到招收单位或通过电子邮件报名。报名时需提交:
(1)《博士后入站申请表》(见附件);
(2)博士学位证复印件或博士论文答辩通过的证明材料,身份证复印件;
(3)反映自己学术水平、工作能力的有关材料,如研究成果、论文论著等。
2、博士后进站前应进行健康检查。体检合格者方可与本工作站签订工作协议书。
3、对申请进站的人员,工作站和流动站一起对其进行资格审查和必要的考察,双方共同组织专家通过答辩等方式,对其业务水平、实际工作能力进行考核,以确定进站人员,然后进入国家博士后网站申请办理进站手续。
4、博士后进站时,工作站与流动站签订《联合培养博士后协议书》,工作站与博士后本人签订《博士后进站工作协议书》。
四、在站待遇
全脱产在站从事研究工作的博士后待遇如下:
1、按月提供工资,依据考核情况发放绩效,全年总收入不低于30万元(税前),特别优秀的面议。
2、在站期间,单位提供过渡性成套住房一套。
3、博士后研究人员工作期间档案及户口管理、子女入学、配偶及子女户口随迁等根据国家和省博士后有关政策规定执行。随博士后流动的配偶,如没有工作的可由我院安排临时工作(不包括在校就读生),如待业在家的,我院发放1000元/月生活补贴。
4、同时享受江西省博士后九条人才政策。
注:非脱产的在职博士后待遇面议。
五、联系方式
单位地址:南昌市北京东路1038号
邮编:330029
联系电话:0791-87606663
联系人:郭子蓉
E-mail:jxskybsh2015@sina.com(邮件主题标明为“应聘岗位+姓名+博士后招聘网”)
网站查询:http://www.jxsks.com/
更多最新博士后招聘信息请关注博士后招聘网微信公众号(ID:boshihoujob)
原文出处:
http://www.jxsks.com/cms/view.do?id=1014610&orderby=content_datetime&order=desc&typeid=44
邮件申请时请标题注明信息来自博士后招聘网-boshihoujob.com,电话咨询时说明从博士后招聘网(www.boshihoujob.com)看到的博士后招聘信息。
声明:凡本网注明“来源:XXX”的文/图等稿件,本网转载出于传递更多信息及方便产业探讨之目的,并不意味着本站赞同其观点或证实其内容的真实性,文章内容仅供参考。如其他媒体、网站或个人从本网站转载使用,须保留本网站注明的“来源”,并自负版权等法律责任。作者如果不希望被转载或者联系转载等事宜,请与我们联系。邮箱:boshihoujob@163.com。


