网站导航
博士后招聘网 > 科研院所博士后招聘 > 上海 >

上海市教育科学研究院2024年度招收博士后公告

上海市教育科学研究院(简称“上海市教科院”)成立于1995年,坐落于上海市徐汇区,是主要从事教育科学、人力资源开发和社会发展专业研究和决策咨询的市管事业单位。教科院坚持“服务教育决策、关注教育民生、引领教育发展”的办院立院宗旨,研究领域覆盖大中小学教育规划、教育管理、教育德育、教育心理、教育监测、教育评估、教育政策与人力资源等教育理论、实践、实验和应用研究,致力于打造成为全国领先、国际一流的教育智库,先后获评上海高校智库、上海市首批重点智库培育单位,与华东师范大学联合共建国家教育宏观政策研究院,是上海市研究生协作培养单位。2021年,与上海师范大学合作,申请获批全国首批、上海市唯一的教育部哲学社会科学实验室——教育大数据与教育决策实验室。2024年,我院正式获批上海市重点智库单位。

经人力资源和社会保障部、全国博士后管理委员会批准(人社部发[2008]43号),上海市教科院于2008年6月正式设立博士后科研工作站,与华东师范大学博士后流动站联合招收博士后研究人员。为加快建成一流教育智库,根据事业发展需要,现面向国内外公开招收博士后研究人员,竭诚欢迎青年才俊加盟合作,常年有效。

01招收条件

1、坚决拥护中国共产党的领导,政治立场坚定,遵守宪法和法律,具有良好的政治素质和道德素养,无不良记录。

2、在国内外已经获得或即将获得博士学位,获得博士学位年限一般不得超过3年,品学兼优、身心健康。

3、年龄一般不超过35岁,特别优秀或因工作需要,可适当放宽,但不超过40周岁。

4、具有较强的科研能力、进取精神和创新能力,及与研究项目相关的专业知识或与教育科研相关的专业背景,原则上能够全脱产在本站进行研究工作。

5、具有较强的沟通和表达能力,以及良好的团队合作意识。

02招收计划

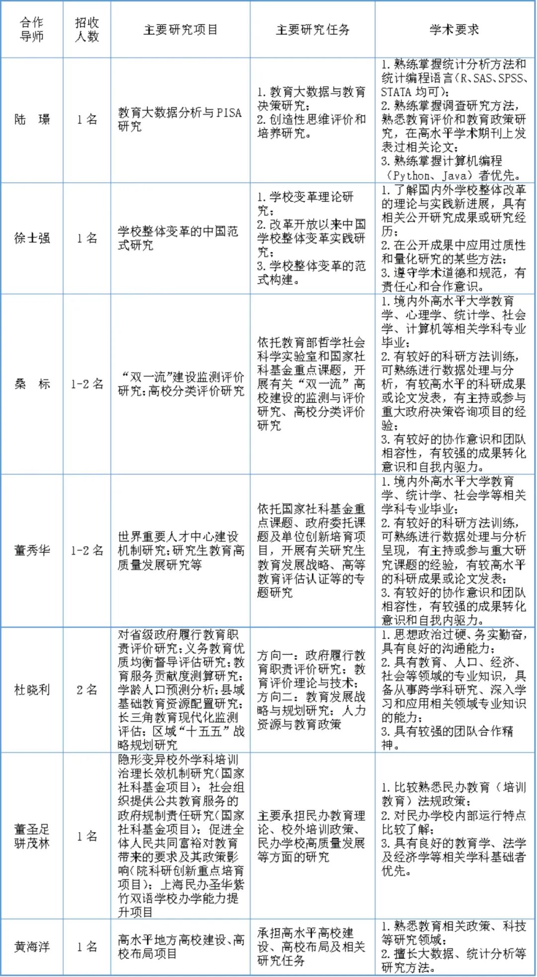
根据我院“十四五”事业发展规划和事业发展需要,2024年度计划招收8-10名博士后研究人员,具体见下表:

岗位需求明细表(请点击链接查看详情)

03博士后在站待遇

1.享受我院规定的博士后工资,薪酬待遇一般不低于20万元/年(税前),根据承担科研项目情况不设上限,具体按联合培养博士后协议书为准。

2.基本养老、医疗、工伤、失业、生育保险等其他基本福利待遇按照国家和我院的相关规定执行。

3.我院可为全职在站博士后研究人员申请上海市公租房,配备保障基本生活设施。还可按规定为应届毕业博士(本人)申请办理我院集体户口。

4.博士后研究人员在站工作时间为2年,在站工作时间可根据科研需要适当延长,但最长不超过4年。

04报名程序和材料

1)报名程序

有意向的优秀博士请登录中国博士后网站https://www.chinapostdoctor.org.cn/auth/login.html,注册个人系统,填写进站申请,网上提交预审,并提交下列申请材料的电子版发送至邮箱jkyrs@cnsaes.org.cn(邮件主题标明为“姓名+应聘岗位+博士后招聘网”)。

2)报名材料

1.个人简历(含学习经历、工作经历、主要研究成果介绍);

2.博士学位证书复印件或通过博士论文的有关证明材料;

3.本学科领域的两位博士生导师的推荐信;

4.博士论文详细摘要;

5.博士后工作计划(见附件);

6.体检报告。

在职人员申请进站还应提交所在单位同意进行博士后研究及非领导干部的证明。申请人员应对所提供材料的真实性负责,上述书面材料提交后不再退还。

05招聘流程和联系方式

坚持公开公平公正,择优招收录取博士后研究人员。上海市教育科学研究院将对报名材料进行初审,组织专家进行面试,确定拟录用名单,经政审、体检合格后择优招收。

联系地址

上海市徐汇区茶陵北路21号2号楼201室(邮编200032)

联系人及电话

占老师,021-64221062

扫码二维码下载附件:上海市教育科学研究院博士后工作计划_二维码(请点击链接查看详情)

更多最新博士后招聘信息请关注博士后招聘网微信公众号(ID:boshihoujob)

原文出处:

https://mp.weixin.qq.com/s/brRwJOR8XaWNudYnH7E5AA

来源:上海市教育科学研究院